WEBSITE COMPANY PROFILE DESA TLOGO
PRA-PRODUKSI
Desa Tlogo adalah desa yang terletak di Jl. Bandung Bondowoso No.387, Tlogo Lot, Tlogo, Kec. Prambanan, Kabupaten Klaten, Jawa Tengah 57454. Saat melakukan riset, diketahui bahwa desa Tlogo sudah mempunyai website. Tetapi, website yang telah dibuat/dikembangkan sudah lama out of maintenance dan hanya mempunyai statistik tentang desa.
Foto kantor kepala desa tlogo:

Oleh karena itu, proyek kami untuk PRAKERIN adalah untuk membuat/mengembangkan website company profile untuk Desa Tlogo. Estimasi pengerjaan proyek ini selama 1 bulan. Kami memulai pembuatan/pengembangan kerangka company profile website untuk Desa Tlogo pada tanggal 8 Januari 2024 di sekolah SMK Budi Luhur. Dengan mencari referensi, pembuatan website navigation flowchart, dan mencari layout/template dasar untuk website tersebut. Pertama, kami menggunakan localhost WordPress untuk merancang website tersebut dengan flowchart seperti berikut :
Flowchart awal tanggal 8 Januari 2024 :

Pada tanggal 9 Januari 2024, kami melanjutkan pencarian referensi di sekolah dan merevisi flowchart. Setelah mendapatkan/menemukan referensi yang kami anggap sesuai, dimulaikan pembuatan kerangka website dan pencarian asset-asset seperti UMKM, info tempat wisata, sejarah desa yang ada di Desa Tlogo, dan juga kami mencari struktur organisasi di Desa Tlogo.
Berikut adalah foto dokumentasi pengembang kerangka website company profile desa Tlogo tanggal 9 Januari 2024 :


Dari tanggal 10 sampai 16 Januari 2024, kami terus mengembangkan kerangka website seperti menambah halaman-halaman yang dibutuhkan dan melanjutkan pencarian asset – asset yang akan dimasukan ke dalam website, serta memperbaiki error/masalah yang ada di website. Kami juga merevisi layout website beserta flowchart.
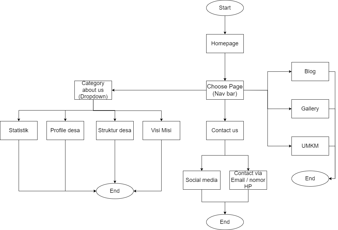
Revisi website navigation flowchart desa Tlogo tanggal 13 Januari, 2024 :

Pengembangan website profile perusahaan Desa Tlogo terus dilakukan hingga tanggal akhir fase pra-produksi, yaitu tanggal 23 Februari 2024. Kami merevisi sebagian halaman yang ada di website, beserta flowchart yang ada di bawah ini.
Revisi website navigation flowchart desa Tlogo tanggal 22 Januari, 2024 :

PRODUKSI
Pada tanggal 23 Februari 2024, kami melakukan produksi langsung di Desa Tlogo untuk melanjutkan pengembangan website seperti menambahkan page baru, menghapus page, atau membuat ulang page. Kami juga melakukan wawancara dengan sekretaris desa untuk menggali informasi seperti sejarah, visi misi, dan struktur di desa. Selain itu, kami juga memotret foto dan merekam klip untuk digunakan sebagai konten dalam website. Kami juga mendokumentasi kan saat wawancara kepada sekdes dan saat mengerjakan website kami.
Wawancara sekretaris desa :

Foto dokumentasi produksi. Tanggal 23 Februari 2024 :




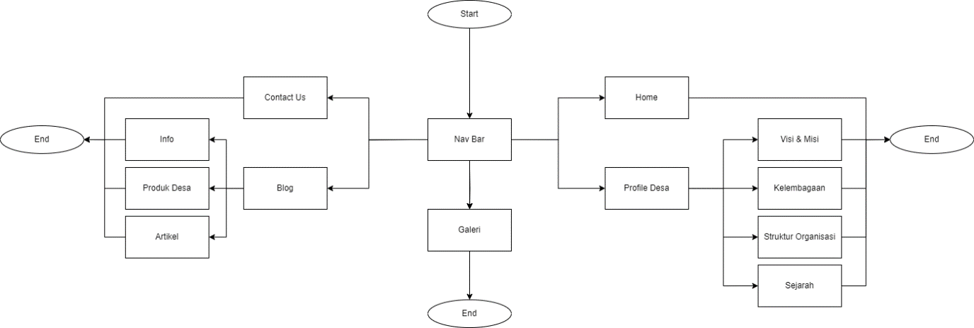
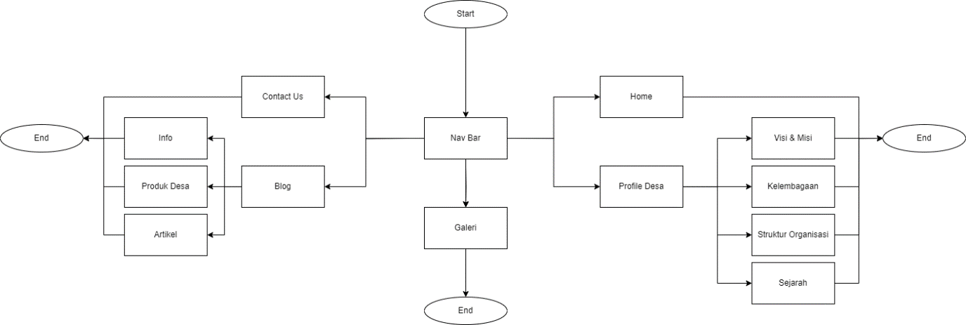
Bentuk website pada saat ini :

ARTIKEL WEBSITE COMPANY PROFILE DESA TLOGO
PRA-PRODUKSI
Desa Tlogo adalah desa yang terletak di Jl. Bandung Bondowoso No.387, Tlogo Lot, Tlogo, Kec. Prambanan, Kabupaten Klaten, Jawa Tengah 57454. Saat melakukan riset, diketahui bahwa desa Tlogo sudah mempunyai website. Tetapi, website yang telah dibuat/dikembangkan sudah lama out of maintenance dan hanya mempunyai statistik tentang desa.
Foto kantor kepala desa tlogo:

Oleh karena itu, proyek kami untuk PRAKERIN adalah untuk membuat/mengembangkan website company profile untuk Desa Tlogo. Estimasi pengerjaan proyek ini selama 1 bulan. Kami memulai pembuatan/pengembangan kerangka company profile website untuk Desa Tlogo pada tanggal 8 Januari 2024 di sekolah SMK Budi Luhur. Dengan mencari referensi, pembuatan website navigation flowchart, dan mencari layout/template dasar untuk website tersebut. Pertama, kami menggunakan localhost WordPress untuk merancang website tersebut dengan flowchart seperti berikut :
Flowchart awal tanggal 8 Januari 2024 :

Pada tanggal 9 Januari 2024, kami melanjutkan pencarian referensi di sekolah dan merevisi flowchart. Setelah mendapatkan/menemukan referensi yang kami anggap sesuai, dimulaikan pembuatan kerangka website dan pencarian asset-asset seperti UMKM, info tempat wisata, sejarah desa yang ada di Desa Tlogo, dan juga kami mencari struktur organisasi di Desa Tlogo.
Berikut adalah foto dokumentasi pengembang kerangka website company profile desa Tlogo tanggal 9 Januari 2024 :

Dari tanggal 10 sampai 16 Januari 2024, kami terus mengembangkan kerangka website seperti menambah halaman-halaman yang dibutuhkan dan melanjutkan pencarian asset – asset yang akan dimasukan ke dalam website, serta memperbaiki error/masalah yang ada di website. Kami juga merevisi layout website beserta flowchart.
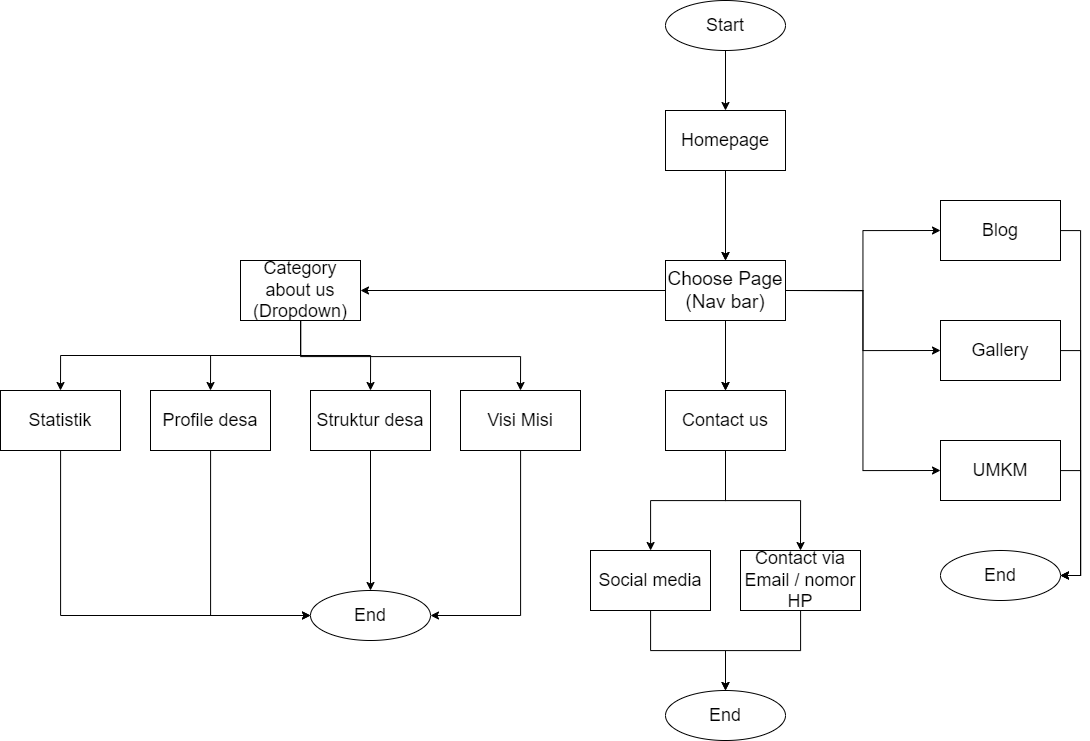
Revisi website navigation flowchart desa Tlogo tanggal 13 Januari, 2024 :

Pengembangan website profile perusahaan Desa Tlogo terus dilakukan hingga tanggal akhir fase pra-produksi, yaitu tanggal 23 Februari 2024. Kami merevisi sebagian halaman yang ada di website, beserta flowchart yang ada di bawah ini.
Revisi website navigation flowchart desa Tlogo tanggal 22 Januari, 2024 :

PRODUKSI
Pada tanggal 23 Februari 2024, kami melakukan produksi langsung di Desa Tlogo untuk melanjutkan pengembangan website seperti menambahkan page baru, menghapus page, atau membuat ulang page. Kami juga melakukan wawancara dengan sekretaris desa untuk menggali informasi seperti sejarah, visi misi, dan struktur di desa. Selain itu, kami juga memotret foto dan merekam klip untuk digunakan sebagai konten dalam website. Kami juga mendokumentasi kan saat wawancara kepada sekdes dan saat mengerjakan website kami.
Wawancara sekretaris desa :

Foto dokumentasi produksi. Tanggal 23 Februari 2024 :


Bentuk website pada saat ini :

Share this content:



Post Comment